Electrical Class Ratings
The standard includes five Classes relating to various levels of reliability of the data center facility infrastructure. The Classes are completely performance related, and it is mandatory to implement Class F3 and F4. The five Classes are:
- Class F0 - a single path data center that meets the minimum requirements of the standard, but doesn’t meet the requirements of an F1 or higher-level data center
- Class F1 - the single path data center
- Class F2 - the single path data center with redundant components
- Class F3 - the concurrently maintainable and operable data center
- Class F4 - the fault tolerant data center
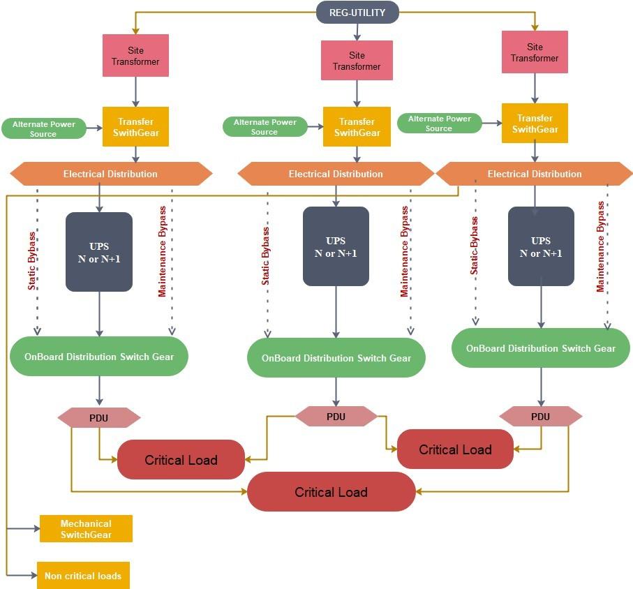
Class F3
The Class F3 system possesses redundancy in the power paths to the critical load, but only one of those paths needs to be UPS powered.
The alternate path may be UPS powered, but this Class requires that it only be available and dedicated to the IT load.
On a dual-corded IT device, one input would be fed from the UPS power system, while the other input is fed from the non-UPS source.
The Class F3 system allows for complete maintenance during normal operations (on a planned basis), but it loses redundancy during maintenance and failure modes of operations. STSs are required for single- corded loads to provide power redundancy where no IT component redundancy exists. STSs are not required for dual-corded loads.
All maintenance and failure modes of operation are transparent to the load.
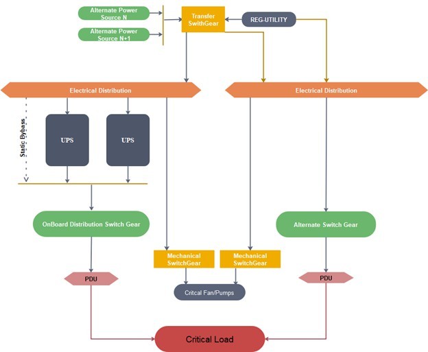
Class F4
A Class F4 system possesses redundancy in the power paths, and there may be more than two independent sources of UPS power to the critical load. The individual critical power systems are rated for the complete load for the 2(N+1)/system-plus-system option. For larger loads, the system may have multiple UPS systems where the system diversity is provided solely by the connection of the critical loads to the multiple UPS systems.
Each UPS system could be a multi-module UPS system or a single/high-kW UPS system. The fault tolerant system provides load source selection either via static transfer switches or by internal power supplies in the IT systems themselves.
There are no single points of failure in either the critical power system or the power systems supporting the mechanical or vital house/support loads. The Class F4 system allows for complete maintenance during normal operations and does not lose redundancy during either failure or maintenance modes of operations. All maintenance and failure modes of operation are transparent to the load.




No Comments